登录| 注册    
收藏  点赞 

防卫反应基因

寄主植物中被诱导表达与防卫反应有关的基因。基因产物直接或间接地对病原物侵染起防御作用。它们在抗病和感病植物中都能表达,但其时空顺序不同。防卫反应基因在不同生长发育阶段表达和调控。类型根据产物和功能分为次生物质合成基因、水解酶和病程相关蛋白基因以及与细胞壁修饰有关的基因(见表)。次生物质合成基因次生物质包括预存性和诱导性两类。

寄主植物中被诱导表达与防卫反应有关的基因。基因产物直接或间接地对病原物侵染起防御作用。它们在抗病和感病植物中都能表达,但其时空顺序不同。防卫反应基因在不同生长发育阶段表达和调控。

类型

根据产物和功能分为次生物质合成基因、水解酶和病程相关蛋白基因以及与细胞壁修饰有关的基因(见表)。

次生物质合成基因

次生物质包括预存性和诱导性两类。诱导合成的次生物质有植物保卫素和细胞壁防御屏障形成有关的酚类化合物。其中有些酶如豆科植物苯丙烷类代谢途径中的苯丙氨酸解氨酶(PAL)和香豆素辅酶A连接酶(4CL)等的基因都是诱导表达的。

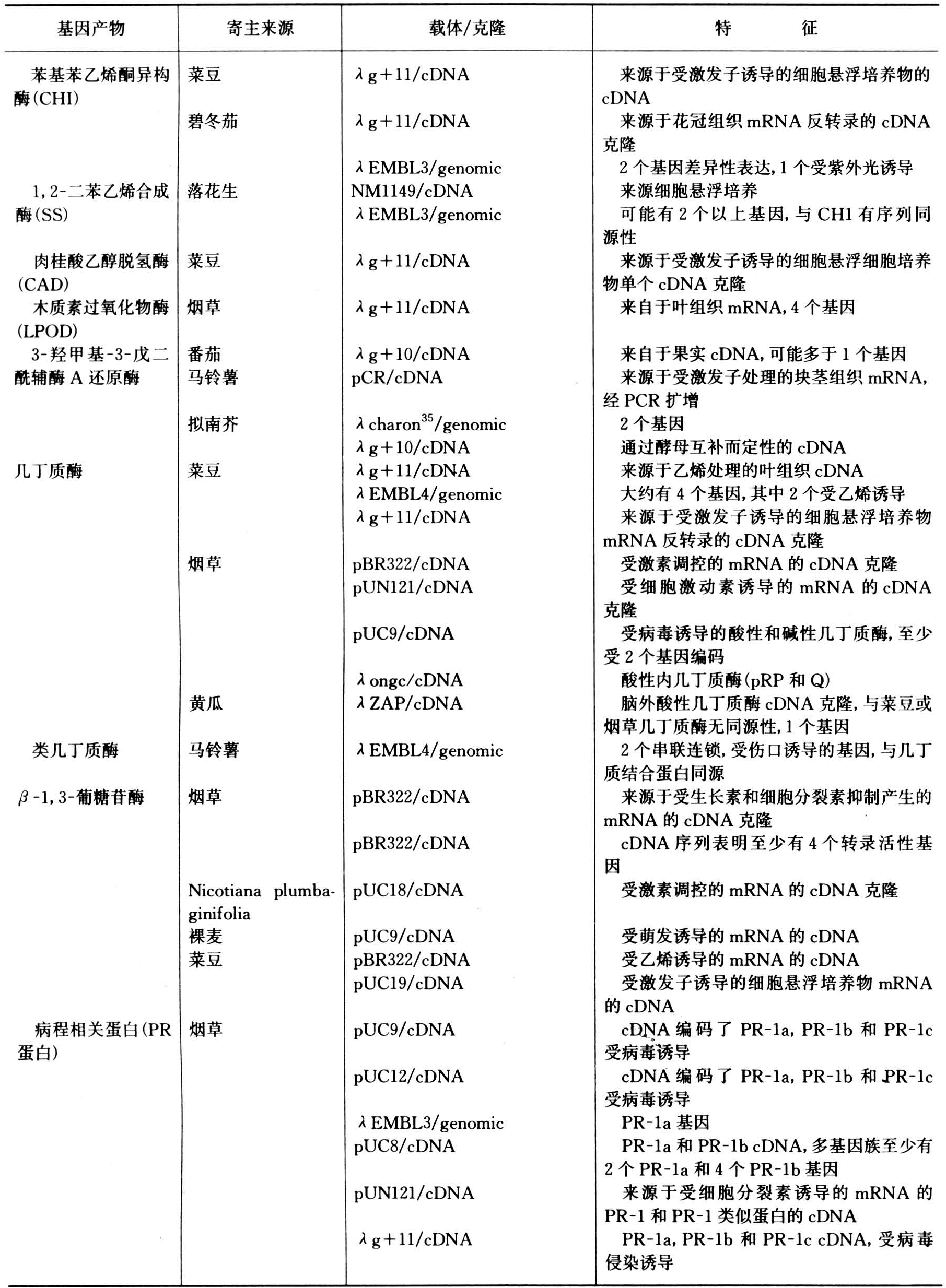
己克隆的植物防卫反应基因

水解酶和病程相关蛋白基因

在植物防卫反应中研究较多的水解酶基因是几丁质酶基因和β-1,3-葡糖苷酶基因(见主动抗病因素)。病程相关蛋白虽有不少研究,但对其在防卫反应中的功能了解得并不多(见病程相关蛋白)。

己克隆的植物防卫反应基因(续)-1

己克隆的植物防卫反应基因(续)-2

细胞壁修饰有关基因

编码植物细胞壁中积累的富含羟脯氨酸糖蛋白(HRGP。)。其中不溶性的伸展蛋白是胞壁加固中的一种基本结构物质,可溶性的伸展蛋白和乳状的HRGP。具有粘性,与病原物识别和固定有关(见主动抗病因素)。

表达

防卫反应基因可以多种因子诱导、表达,表达方式为新基因表达和原有基因活化,不同防卫反应基因在转录、转译以及酶活性和产物积累水平上表达有时间和空间顺序性。

诱导

不同类型的病原物包括真菌、细菌病毒和类病毒,不同种类的激发子、和其他理化因子为机械损伤、乙烯、水杨酸、阿斯匹林和一些多聚阴离子等都能诱导防卫反应基因的表达。如果用病原物直接处理植株、愈伤组织和悬浮细胞,防卫反应基因产物分析往往会有病原物残体的干扰。用激发子替代病原物来诱导,防卫反应基因表达有时会与病原物不同。防卫反应可以在悬浮细胞系统的大部分细胞上发生,有利于研究细胞最初的防卫反应。但是由于防卫反应最初仅在接触病原物或激发子的少数细胞发生,可能并不完全反映整个植株的反应。植株整株试验既可观察局部防卫反应还是系统防卫反应,又可研究环境以及植物生理状态对防卫反应的影响。

新基因表达

用核酸和蛋白质合成抑制剂预处理寄主植物后,再接种不亲和病菌,病菌就能在非亲和寄主中大量生长,表明寄主防卫反应需要有新基因的表达。用非亲和病菌处理,寄主植物的核糖核酸和蛋白质合成都有增加;用亲和病菌处理,植物的核糖核酸和蛋白质合成或者不增加,或者很快减少,mRNA转录活性削弱。在新基因表达时,一般最先表达的是与植物保卫素合成有关的基因及其有关酶类,其次是水解酶和PR蛋白,再后是富含羟脯氨酸糖蛋白和木质兼合成有关的酶类。但是不同植物防卫反应诱导表达时序有变化,不同诱导成分也影响防卫反应基因表达的先后。欧芹细胞系在激发子作用下,PR蛋白的诱导早于苯丙氨酸解氨酶(PAL)。用激发子,粗提物处理,菜豆悬浮细胞系中的苯丙氨酸解氨酶、查尔酮合成酶和几丁质酶基因的诱导表达几乎是平行的,而用部分纯化的激发子作用,这些基因的诱导表达就有先后。

原有基因的活化

寄主植物在感病时也有防卫反应基因的诱导表达,但其时空顺序模式与抗病时差别很大。在多数情况下,不亲和系统中防卫反应比亲和系统中的出现时间早,表达量高,但有时表达时间两者基本相似。表明防卫反应基因表达只是原有基因活化和增强。这种现象在几丁质酶β-1,3-葡聚糖酶,PAL等的mRNA和蛋白质表达中都发现。有些防卫反应基因在亲和与不亲和系统中表达动态具有多样性。用防卫反应基因的cDNA作为探针,观察大麦接种白粉病菌(Erysiphe graminis f.sp.hordei)或豌豆接种根腐病菌(Fusarium solani)后,不亲和组合的等基因系品种中的mRNA动态多种多样,且随品种而异。少数基因在不亲和寄主中诱导速度还低于亲和组合。

产物空间积累

用细胞免疫化学、原位杂交技术、组织解剖学和组织化学方法,结合转基因植物中报道基因表达分析,可以了解植物侵染点周围防卫反应基因表达产物的空间积累。在亚细胞水平上,诱导表达的水解酶常定位于液泡中,部分葡聚糖和大量的HRGPs常涉及到细胞胞壁修饰。病原物诱导使胞壁H2O2瞬间增加,从而使预存性的可溶性HPRGp在几分钟内聚合;病原物诱导引起细胞局部Ca2+瞬间增加,活化质膜β-1,3-葡聚糖苷酶,从而在病原接触的局部胞壁上累积起胼胝体。用丁香假单胞菌诱导带有查尔酮合成酶基因与报道基因(GUS)的转基因菜豆的过敏性反应中,坏死组织周围的健康细胞中的GUS活性高,而整个叶片中GUS活性低,但仍能测出,且随着与侵染点的距离增加,GUS活性不断下降。

调控

用植物悬浮细胞系和病原物激发子,可以用作防卫反应基因表达调控的系统。防卫反应基因启动子区的功能分析,已鉴别出一些诱导所需要的同域(cis)顺序和跨域(trans)顺序。研究所使用的工具有:凝胶滞流法(gelretardation)、DNA足迹法(foot-printing)、DNA酶过敏反应,含同域序列的寡核苷酸片段和基因启动子区竞争跨域因子的原生质体瞬间表达、转化植物中防卫反应基因启动子区特定同域序列的变动对基因表达的影响,用含同域DNA片段的层析柱浓集和纯化细胞的跨域因子进而克隆跨域因子的cDNA或基因等。

菜豆PAL基因有两个拷贝能被激发子所激活。它的启动子区除TATA,CAAT盒和与SV 40类似的增强子核心序列外,还有AT重复区和丰富区,含有与苯丙烷类代谢途径酶基因表达相关的共同序列和CHS基因类似的与激发子诱导表达相关的序列。菜豆CHS基因有8个拷贝,其中CHS 15基因5′端调节区中,TATA盒位于转录起始点前-29位置。从TATA盒到-173区为激发子活化区。从-173到-326区为激发子处理后的沉默子区,它与启动子竞争阻遏子,从而增加了启动子在原生质体瞬间表达的强度。在活化区与沉默子区中都有和PAL相似的保守区段。现在已分离出与沉默子三个分散的GGTTAA序列结合的跨域因子,分子量为50000,也分离出与激活区三个重复的CCTACC序列结合的、经激发子处理后新结合的同域因子。

功能

有些防卫反应在某些植物中只有一两个拷贝,但在另一些植物中却是基因族,有多个拷贝。豆科植物和马铃薯基因组中与异黄酮类植保素合成相关基因是多基因族,烟草PR蛋白基因多数也是多基因族。在这些多基因族中,往往只有部分基因能在防卫反应中诱导表达,另一些基因在植物中还有其它生理功能。PAL涉及到植保素,木质素,花青素等合成。除和防卫反应相关外,木质素参与导管形成,一些黄酮类物质参与抗辐射,诱发根瘤,生长素极性运输或调节一些苯丙烷类合成途径中酶活性的过程。因此,PAL基因除在抗病时表达外,在植物抗辐射、创伤愈合、维管束分化、花青素形成时也很活跃。PR蛋白除和抗病有关外,在花器官发育及衰老时也会累积。HRGPs和富含甘氨酸糖蛋白(GRP)是细胞壁重要成分,植物中有组织和发育特异性表达的不同的HRGPs和GRP基因。表明有些防卫反应基因,如PAL基因,CHS基因等,并不是防卫反应专一化的基因,它们在其它逆境或特定发育阶段也会表达,表明这些基因表达的多样性和它们启动子能接受多种调节信号相关。

应用

为了改良植物防卫反应性状和抗病性,可以利用防卫反应基因进行遗传工程。首先,可以改变植物保卫素生物合成途径,增加颉颃谱和活性,或者抑制病原物对植物保卫素的解毒作用。异黄酮类植保素的合成所需的基因可能涉及到取代作用(甲基化或异戊烯化)。其次,将内源防卫反应基因置于不同的可诱导性的启动子或前导序列控制下,改变其时空表达。用这种方式可以将酶类和蛋白质快速地送到胞间空间,组成一个攻击病原物的前沿阵地。再者,向植物中导入置于防卫反应基因启动子或组成型启动子控制下的新基因,如颉颃病原物的凝集素(1ectin)和抑制真菌产生的胞壁降解酶的蛋白质。